中国软协首次发布《中国软件产业高质量发展报告(2024)》
2024-10-1098
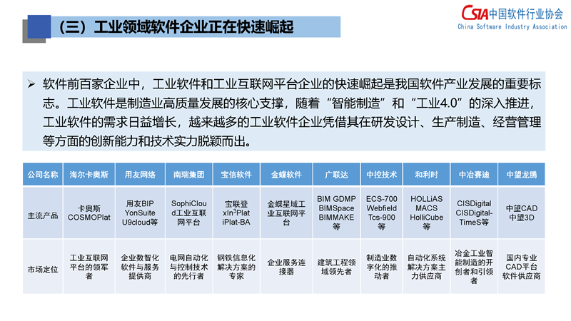
软件是新一代信息技术的灵魂,是数字经济发展的基础,是制造强国、网络强国、数字中国建设的关键支撑。习近平总书记强调,“要全面推进产业化、规模化应用,重点突破关键软件,推动软件产业做大做强,提升关键软件技术创新和供给能力”。党的二十大以来,我国软件和信息技术服务业进入结构优化、快速迭代的关键期,顶层设计持续加强,为软件产业的持续健康发展创造了有利基础条件。为推动我国软件产业高质量发展,科学评价软件产业的发展成果成效,中国软件行业协会基于多年累计的行业数据分析总结和企业调研,编制了《中国软件产业高质量发展报告(2024)》。该报告旨在科学、客观地反映我国软件产业的发展现状及趋势特点,希望能够为软件产业的高质量发展提供智力助益。《报告》总结了软件领域十大趋势洞察:软件产业进入量变到质变高速发展周期,数字化转型市场发展空间广阔潜力巨大,大模型将引领软件发展模式创新与变革,开源成为软件技术和产业创新主导范式,央企数科公司涌现成为软件行业新力量,元宇宙应用领域不断扩展加速数实融合,云化平台化双轮驱动引领软件行业变革,软硬件一体化融合发展将变得更加紧密,数据资产化成为软件产业发展的新引擎,软件名城名园名企名品建设迈向新阶段。《报告》认为,软件根技术、技术创新、高端人才、数字经济、政策环境是影响软件产业高质量发展的关键要素,并提出了值得关注的五大问题与挑战:软件产品化发展之路仍任重道远,软件价值未得到市场认可与体现,国产软件亟需加强知识产权保护,软件开源体系需加快与国际接轨,外部封锁加剧技术链创新链割裂,并提出了相对应的对策建议。



























来源:中软协公众号

点我访问原文链接